

|
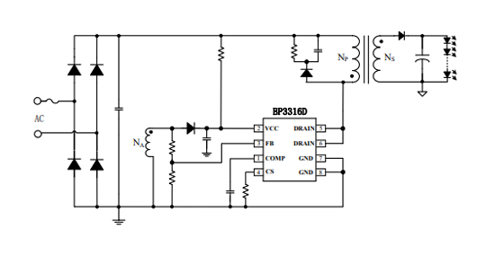
Číslo kolíku |
Název pin |
Popis |
|
1 |
Comp |
Uzel kompenzace smyčky.Tento kolík spojuje kondenzátor
GND pro stabilizaci kontrolní smyčky a dosažení přesného proudu LED. |
|
2 |
VCC |
Napájecí kolík |
|
3 |
Fb |
Vstupní kolík napětí zpětné vazby |
|
4 |
CS |
Aktuální smyslový pin |
|
5, 6 |
Vypouštět |
Interní odtok HV Power MOSFET |
|
7, 8 |
GND |
Pozemní špendlík |
|
Specifikace / funkce |
Podrobnosti |
|
Provozní napětí |
8,5V až 18V |
|
Maximální proud dřezu |
5Ma |
|
Integrovaný výkon MOSFET |
650V |
|
Přesnost proudu LED |
± 3% |
|
Spuštění proudu |
Ultra-Low (33UA) |
|
Typ balíčku |
Dip-8 |
|
Alternativa k BP3316D |
OB3350, SSL5015 |
|
Jiné ICS ovladače ovladače |
LM3914, LM3915, Max7219 |
The BP3316D je složitě vytvořen tak, aby poskytoval konzistentní současný výstup v aplikacích LED osvětlení a umístil jej jako základní součást současných technologií osvětlení.Působí v režimu nebezpečného vedení, a to nejen dosahuje chvályhodného činidla, ale také účinně minimalizuje celkové harmonické zkreslení (THD).Tento aspekt je většinou relevantní ve scénářích, kde je propojena řada zařízení, protože zmírňuje pravděpodobnost rušení a posiluje celkový výkon systému.Účinnost BP3316D navíc hraje významnou roli při snižování spotřeby energie a rezonuje s globálními iniciativami udržitelnosti.

• Pin VCC se připojuje ke zdroji napájení střídavého proudu, doprovázený obtokovým kondenzátorem spojeným s zemí (GND).Tato konfigurace je užitečná pro stabilizaci úrovní napětí a zajištění hladkého provozu.
• Když napětí VCC překročí prahovou hodnotu zapnutí, aktivují se vnitřní obvody, což má za následek rychlý nárůst napětí comp kolíku na 1,5 V.Tato rychlá reakce je aktivní pro dosažení včasné regulace výstupu LED.
Pin FB slouží dvojímu účelu: detekuje signál demagnetizace transformátoru při nepřetržitém sledování výstupního napětí.Tato dvojí funkce zvyšuje přizpůsobivost řidiče na různé podmínky zatížení.
• CS PIN, připojený k zemi přes rezistor, měří proud protékající výkonem MOSFET.Toto současné snímání je klíčem pro udržení optimálního výkonu a ochrany proti potenciálnímu poškození přetížení.
V praktických aplikacích je význam při integraci robustních mechanismů ochrany hluboký.BP3316D zahrnuje řadu ochranných funkcí, které v podstatě podporují spolehlivost systému:
• Ochrana s otevřeným obvodem a zkratkou pro LEDS štít před nepředvídanými poruchami.
• Ochrana nadměrného napětí VCC a podpěťové napětí zajišťují, aby ovladač fungoval v bezpečných parametrech.
• CS rezistor otevřený ochrana a cyklus-cyklus proud omezující dále rozšiřuje dlouhověkost systému a zdůrazňuje nutnost pečlivého designu a implementace v kontextech.
BP3316D hraje dynamickou roli při aplikaci LED žárovek, což významně ovlivňuje energetickou účinnost a zároveň zajišťuje vysoce kvalitní osvětlení.Při navrhování těchto žárovek se používá k zvážení tepelné správy a elektrických vlastností BP3316D.Efektivní strategie rozptylu tepla, jako je zaměstnávání hliníkových chladičů, mohou výrazně prodloužit životnost LED žárovek, což jim umožňuje udržovat špičkový výkon v průběhu času.Tato praxe rezonuje s různými průmyslovými odvětvími, která upřednostňují trvanlivost a efektivitu, což odráží závazek k udržitelným řešením.
V aplikacích Spotlight je BP3316D základní pro dosažení zaměřeného a nastavitelného osvětlení.Přesnost distribuce světla je většinou autoritativní v prostředích, jako jsou umělecké galerie a maloobchodní prostory, kde správná atmosféra může utvářet vnímání a ovlivňovat chování.Začleněním pokročilé optiky do BP3316D lze světelný výstup dále upřesnit a vytvořit přizpůsobitelné zážitky přizpůsobené konkrétním potřebám.Pozorování pole naznačují, že taková personalizovaná řešení osvětlení často vedou ke zvýšení angažovanosti a spokojenosti.
Integrace BP3316D v LED lampách PAR30 a PAR38 je příkladem své schopnosti poskytovat silné osvětlení a zároveň minimalizovat spotřebu energie.Tyto lampy nacházejí časté použití v rezidenčních i komerčních kontextech, což zdůrazňuje důležitost dosažení rovnováhy mezi jasem a účinností.Můžete nahlásit, že přidání prvků stmívání nejen zachovává energii, ale také zvyšuje všestrannost těchto lamp v různých scénářích.Ukázalo se, že úprava intenzity světla tak, aby byla sladěna s denní nebo konkrétní činností, zlepšuje pohodlí a funkčnost v životním i pracovním prostředí.
Když je BP3316D použit v řetězcích LED T8 a T10, usnadňuje integraci bezproblémové osvětlení v rozsáhlých oblastech, jako jsou kanceláře a skladby.V těchto prostředích se používá uniformita rozložení světla, protože přímo ovlivňuje viditelnost a bezpečnost.Implementace ovládacích prvků inteligentního osvětlení může dále rozšířit funkčnost těchto řetězců LED, což umožňuje adaptivní řešení osvětlení, která reagují na obsazenost a přirozené změny světla.Tato adaptabilita je v souladu s rostoucím trendem k udržitelným postupům, které zdůrazňují efektivitu i zkušenosti.
Všestrannost BP3316D napříč širokým spektrem roztoků osvětlení LED zdůrazňuje jeho význam v konstrukci současného osvětlení.Od dekorativních příslušenství po praktická průmyslová světla lze výkon této složky vylepšit pečlivým designem a aplikací.Zkoumání nových technologií, jako jsou systémy inteligentního osvětlení, které se spojují se zařízeními IoT, může vést k inovativním přístupům, které zlepšují řízení a interakci energie.Přechod směrem k inteligentním systémům osvětlení odráží požadovaný vývoj v reakci na rostoucí poptávku po udržitelnosti a efektivitě v aplikacích osvětlení.

Zašlete prosím dotaz, budeme odpovědět okamžitě.
na 2024/12/20
na 2024/12/20
na 8000/04/18 147776
na 2000/04/18 112018
na 1600/04/18 111351
na 0400/04/18 83777
na 1970/01/1 79572
na 1970/01/1 66964
na 1970/01/1 63104
na 1970/01/1 63041
na 1970/01/1 54097
na 1970/01/1 52187