
The 74LS93 je čtyřbitový binární pult navržený se dvěma vestavěnými městy.Kombinuje přepážku Mode-2 s MOD-8 UP-COUNTTER, takže je všestranný pro aplikace jako Mod-8 Počítání nebo dělení signálů o 2 nebo 8. Tato IC zahrnuje čtyři žabky JK, které reagují na vstupní pulzy,které lze poskytnout mikrokontrolérem nebo časovač IC.
Konstrukce 74LS93 obsahuje dva resetovací kolíky, dva kolíky s hodinami a čtyři výstupní terminály, což mu umožňuje počítat od 0 do 15 v binárním případě.Díky své kompatibilitě s různými mikrokontroléry a systémy založenými na TTL je tento čítač flexibilní volbou pro různé digitální projekty.Obyčejně je k dispozici ve formátech, jako jsou DIP a SMD, vždy obsahující 14 kolíků.Navíc je IC vytvořen tak, aby zpracovával vysokorychlostní vstupy, což zajišťuje spolehlivý provoz v dynamickém prostředí.

| Číslo kolíku | Název pin | Popis |
| 1, 2, 3, 6 | NC | Žádné spojení |
| 4, 5, 8, 9 | Q0, Q1, Q2, Q3 | Výstupní kolíky |
| 7 | Země | Připojeno k zemi systému |
| 10 | CP0 | Vstup hodin - Rozdělte 2 |
| 11 | CP1 | Vstup hodin - rozdělit 8 |
| 12, 13 | PAN | Master Reset - Clear vstup |
| 14 | VCC | Napětí napětí - 4,5 V 5,5 V |
74LS93 je čtyřbitový binární čítač navržený pro širokou škálu aplikací.Díky své efektivní 4bitové architektuře nabízí spolehlivý výkon v systémech, které vyžadují rozdělení počítání nebo frekvence.
Tato IC funguje hladce při standardním napětí 5V, takže je kompatibilní s mnoha digitálními systémy.Jeho schopnost důsledně provádět při tomto napětí zajišťuje jeho spolehlivost v různých projektech.
IC podporuje napěťové spektrum mezi 4,5 V a 5,5 V.Tato flexibilita vám umožňuje používat ji v systémech s mírným změnami přívodu energie při zachování stability.
Když IC vydá vysoký stav, dodává 3,5V a když je v nízkém stavu, vydává 0,25 V.Díky těmto úrovním je kompatibilní s jinými zařízeními TTL a zajišťuje hladkou integraci do vašich obvodů.
IC zpracovává -0,4 mA během vysokého výkonu a 8 mA během nízkého výkonu.Tyto současné úrovně umožňují IC efektivně interagovat s jinými komponenty, aniž by způsobovaly přetížení.
Hodinová frekvence pro vstupní pin CP0 může dosáhnout až 32 MHz, zatímco CP1 podporuje až 16 MHz.Díky tomuto vysokorychlostnímu výkonu je IC vhodný pro úkoly vyžadující rychlé počítání nebo frekvenční dělení.
CP0 vyžaduje šířku pulsu nejméně 15ns, zatímco CP1 potřebuje minimálně 30ns.Tyto specifikace zajišťují přesný provoz a zabraňují jakýmkoli zmeškaným signálům během rychlého přepínání.
IC je k dispozici ve formátech, jako jsou 14-pinové PDIP, GDIP a PDSO, díky čemuž je všestranné a snadno se integruje do různých návrhů.Tyto formáty vám umožňují vybrat ten, který nejlépe vyhovuje vaší konkrétní aplikaci.
Můžete řídit vstupy hodin IC pomocí zařízení, jako jsou 555 časovačů nebo mikrokontrolérů.Tato flexibilita usnadňuje použití v různých aplikacích, od jednoduchých časovačů po složitější digitální systémy.
Výstup IC je ve formátu TTL, který zajišťuje kompatibilitu s širokou škálou systémů ICS a mikrokontroléru.Tato funkce zjednodušuje integraci do návrhů digitálních obvodů.
IC funguje dobře při teplotách v rozmezí od 0 do 70 stupňů Celsia, takže je vhodný pro standardní prostředí.Poskytuje konzistentní výsledky, aniž by byl ovlivněn mírnými změnami teploty.
• • 74HC19
• • 74LS192
• • 4516
• • 74LS90
• • CD4017
• • 74LS02
• • CD4020
• • CD4060
• • CD4022
• • CD4026
• • CD40102
Chcete -li získat binární čítač 74LS93, začněte připojením napájení.Připojte kolík VCC k kladnému terminálu a pin GND k zemi vašeho systému.Jakmile je to provedeno, připojte první vstup hodin (PIN 1) k poslednímu bitovému výstupu (PIN 12).Toto připojení je klíčem k povolení mechanismu počítání.

Dále nastavte resetovací kolíky (kolíky 2 a 3).Umožte tyto kolíky, abyste zajistili, že čítač začíná od nuly.Pokud potřebujete resetování, aby fungoval jinak, můžete tyto kolíky připojit k externí logice na základě potřeb vaší aplikace.Tato flexibilita umožňuje nakonfigurovat čítač podle požadavků vašeho obvodu.
Pro vstup hodin připojte druhý kolík s hodinami (PIN 2) k externímu generátoru pulsů, jako je časovač IC nebo jakékoli zařízení schopné generovat signály hodin.Tento hodinový puls řídí binární výstup IC, který se zobrazí na kolících 8, 9, 11 a 12.
Vnitřní obvod 74LS93 je rozdělen do dvou hlavních částí: čítač Mod 2 a pult Mod 8.Počítadlo Mod 2 spravuje první bit a přepíná mezi 0 a 1 s každým hodinovým pulsem, když signál přechází z vysokého na nízký.Tento výstup slouží jako vstup hodin pro čítač MOD 8, který pro generování zbývajících tří bitů používá tři vzájemně propojené překlopení JK.
Každý JK Flip-Flop v pultu MOD 8 získá svůj hodinový signál z výstupu předchozího flip-flopu.Společně čítače Mod 2 a Mod 8 vytvářejí čtyřbitový binární počet, který se pohybuje od 0000 do 1111. Tento binární výstup je zobrazen přes čtyři výstupní kolíky, což poskytuje jasnou reprezentaci počtu.
Abychom porozuměli čítači 74LS93, pomáhá prozkoumat jeho vnitřní design a funkčnost.Obvod je založen na JK žabkách, z nichž každá je schopna přepínat mezi dvěma stavy: 1 a 0. Tyto stavy představují binární hodnoty a čítač postupuje změnou těchto stavů v reakci na hodinové pulzy.

V 74LS93 se stav každého překlopení mění, když se výstup předchozího přechodu flip-flop z vysokého na nízký.První flip-flop však není přímo připojen k druhému.Chcete-li vytvořit funkční sekvenci, propojujete první hodinový kolík (CP1) s výstupem prvního překlopení MOD 8.Tím je zajištěno, že sekvence správně proudí.
Se čtyřmi žabkami spojenými pořadí, z nichž každý obdržel hodinový puls z výstupu předchozího flip-flopu, pult začíná na 0000 a počítá až 1111 před resetováním zpět na 0000. Každý stav představuje jedinečné binární číslo, postupuje v vobjednávka.
Níže uvedená tabulka ukazuje, jak se mění binární výstup s každým počtem:
| POČÍTACÍ | Výstup | Q3 | Q2 | Q1 | Q0 |
| 0 | 0 | 0 | 0 | 0 | |
| 1 | 0 | 0 | 0 | 1 | |
| 2 | 0 | 0 | 1 | 0 | |
| 3 | 0 | 0 | 1 | 1 | |
| 4 | 0 | 1 | 0 | 0 | |
| 5 | 0 | 1 | 0 | 1 | |
| 6 | 0 | 1 | 1 | 0 | |
| 7 | 0 | 1 | 1 | 1 | |
| 8 | 1 | 0 | 0 | 0 | |
| 9 | 1 | 0 | 0 | 1 | |
| 10 | 1 | 0 | 1 | 0 | |
| 11 | 1 | 0 | 1 | 1 | |
| 12 | 1 | 1 | 0 | 0 | |
| 13 | 1 | 1 | 0 | 1 | |
| 14 | 1 | 1 | 1 | 0 | |
| 15 | 1 | 1 | 1 | 1 |
Schéma časování navíc ukazuje, jak se výstupy z Q0 do Q3 chovají v reakci na signál vstupních hodin.Tato vizualizace usnadňuje vidět, jak binární čítač postupuje krok za krokem:

74LS93 je všestranný soubor postavený s použitím čtyř JK žabků.Kombinací čítačů Mod-2 a Mod-8 se běžně používá k vytvoření čítače Mod-16.Často se používá v obvodech, které vyžadují počítání od 0 do 15 v binárních nebo vytváření sekvencí pro účely časování, což z něj činí přímou a spolehlivou volbu pro takové aplikace.
Tato IC se také široce používá v obvodech frekvenčního dělení, kde může přesnost rozdělit frekvence 2, 8 nebo 16.Jeho návrh umožňuje efektivně zvládnout kontrolované úkoly načasování, takže je vhodný pro použití v digitálních časovacích systémech, jako jsou digitální hodiny nebo nastavení sekvenční správy událostí.
Kromě toho se 74LS93 používá v aplikacích počítání pulsů, kde v binárním binárním binárním hodnotě vychází příchozí signály.Díky jeho schopnosti kombinovat funkce Mod-2 a MOD-8 z něj činí efektivní a spolehlivou součást projektů vyžadujících přesné binární počítání.
Použití binárního čítače 74LS93 je jednoduché a efektivní.Začněte napájením IC prostřednictvím VCC a pozemních kolíků pomocí napájení A +5V.To stanoví nezbytné provozní podmínky pro IC.74LS93 obsahuje dva kolíky MR (hlavní resetování), které vám umožňují nakonfigurovat požadovaný provozní režim.U standardních funkcí počítání připojte oba resetování kolíků k zemi (nízké), jak je uvedeno v tabulce výběru režimu.

Dále napájejte pulzy hodin do vstupních kolíků CP0 a CP1 k zahájení procesu počítání.Každý vstup pulsu do těchto kolíků zvyšuje binární počet.Pin CP1 řídí výstup Q0, zatímco CP0 řídí výstupy Q1, Q2 a Q3.Chcete -li aktivovat všechny čtyři výstupní bity, připojte hodinový puls na CP1 k výstupu Q0.
IC podporuje špičkovou hodinovou frekvenci 32MHz pro CP0 a 16MHz pro CP1.Zajistěte, aby šířka impulsu byla pro CP0 a 30ns pro CP1 nejméně 15ns pro udržení přesného provozu.Obvykle můžete generovat signál hodin pomocí časovače 555 nebo podobného obvodu produkujícího puls.
|
POČÍTAT |
Výstup |
|||
|
Q0 |
Q1 |
Q2 |
Q3 |
|
|
0 |
L |
L |
L |
L |
|
1 |
H |
L |
L |
L |
|
2 |
L |
H |
L |
L |
|
3 |
H |
H |
L |
L |
|
4 |
L |
L |
H |
L |
|
5 |
H |
L |
H |
L |
|
6 |
L |
H |
H |
L |
|
7 |
H |
H |
H |
L |
|
8 |
L |
L |
L |
H |
|
9 |
H |
L |
L |
H |
|
10 |
L |
H |
L |
H |
|
11 |
H |
H |
L |
H |
|
12 |
L |
L |
H |
H |
|
13 |
H |
L |
H |
H |
|
14 |
L |
H |
H |
H |
|
15 |
H |
H |
H |
H |
Chcete -li lépe porozumět jeho funkčnosti, zvažte simulaci operace IC.Například v režimu-0 (standardní režim počítání) uzemnění jak MR kolíků, tak ruční přepínání logického stavu generuje hodiny hodin.S každým přechodem z vysokého na nízký počet IC zvyšuje jeho počet.Níže je uvedena simulace ilustrující toto chování.

Další jasnost můžete odkazovat na video tutoriály nebo další zdroje.Praktická použití 74LS93 v různých obvodech, včetně načasování a počítání aplikací, prokazuje jeho přizpůsobivost a snadné použití v digitálních vzorcích.
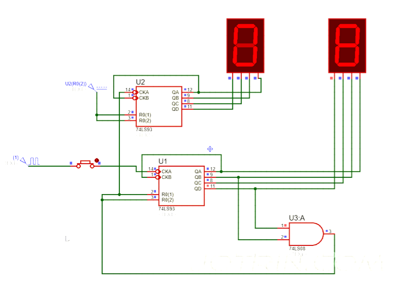
Chcete-li vytvořit jednociferný čítač pomocí 74LS93, budete potřebovat komponenty, jako je a 74LS20 (čtyř vstupní brána Nand) a a 74LS04 (tři ne brány).Tyto komponenty spolupracují s IC, aby řídily displej segmentu BCD se sedmi segmenty, což umožnilo počítačovému projektu prostřednictvím čísel od 0 do 9.
Ačkoli 74LS93 je čtyřbitový čítač schopný zvládnout až 16 binárních počtů, musí se resetovat po dosažení 9, aby se zajistilo, že displej zůstane v desetinném rozmezí.Pokud čítač v tomto bodě není resetován, může výstup vykazovat nesprávné nebo neočekávané hodnoty.K tomu, aby se toto zvládl, se používá obvod resetování zpětné vazby, kombinuje signály z NAND a ne brány pro automaticky resetování čítače.

V tomto obvodu jsou dva ne -brány spojeny s výstupy QA a QC, zatímco QB a QD jsou přímo spojeny se vstupy brány NAND.Brána NAND produkuje vysoký výstup, pouze pokud jsou všechny jeho vstupy nulové.Při binární hodnotě 1010, not bran zvrátí signály z QA a QC, což spustí vysoký výstup z brány NAND.Tento výstup je obrácen 74LS04 a resetuje čítač na nulu.Tento návrh zajišťuje, že čítač trvale aktualizuje a zobrazuje správné desetinné hodnoty.
Dvoumístná konfigurace čítače rozšiřuje koncept jednociferného čítače, což jí umožňuje zobrazovat čísla od 00 do 99. Platí stejná základní logika, ale v tomto případě první sedmisegmentový displej postupuje, když druhý displej odešle aHodinový resetování signálu.Tento design zajišťuje bezproblémové počítání přes dvě číslice pomocí resetovacího signálu jednoho displeje k řízení vstupu hodin druhého.

Logika za dvoumístným čítačem zůstává v souladu s jednociferným nastavením a nabízí efektivní způsob, jak předvést větší číselné hodnoty pomocí dvou sedmi-segmentových displejů.Propojením těchto dvou čítačů prostřednictvím jejich resetovacích a hodinových signálů fungují displeje v tandemu a představují čísla od 00 do 99.
Dvěmístný desetinná desetinná čítač založená na 74LS93
U dvoumístného čítače lze 74LS93 nakonfigurovat tak, aby spočítal a zobrazoval čísla od 00 do 99. Logika dvoumístného čítače staví na stejných principech jako jednociferný čítač, ale rozšiřuje jeho funkčnost kaskádovým dvěma BCD čítače.
V tomto nastavení první displej BCD sedmi segmentů postupuje jeho počet na základě resetovacího signálu z druhého displeje.V podstatě je signál hodin pro první displej odvozen z resetu druhého displeje.Toto kaskádové uspořádání zajišťuje, že čítač postupuje logicky dvěma číslicemi, přičemž první displej se zvyšuje pouze tehdy, když druhý displej dokončí svůj cyklus od 0 do 9.

Tento dvoumístný obvod čítače umožňuje počítat až 99 a poskytuje jasný a čitelný displej pomocí dvou sedmisegmentových displejů.Základní mechanismy logiky a zpětné vazby zajišťují hladký provoz, takže je ideální pro aplikace vyžadující větší rozsah počítání.
74LS93 je vhodný pro generování prodlouženého trvání načasování v digitálním obvodech.Přiměřeně konfigurace jeho čítačů můžete dosáhnout dlouhých a konzistentních zpoždění, která jsou užitečná v aplikacích souvisejících s načasováním.
Tento IC funguje jako spolehlivý frekvenční dělič.Může snížit vstupní hodinové frekvence faktory 2, 8 nebo 16, což z něj činí spolehlivou volbu pro systémy, kde je pro synchronizované operace zapotřebí stabilní frekvenční dělení.
Pokud je nutné přesné načasování, poskytuje 74LS93 jednoduché řešení.Jeho předvídatelné chování počítání zajišťuje přesnost v úkolech, jako je sekvenování a kontrola založená na čase v digitálních projektech.
74LS93 je ideální pro projekty, kde používání mikrokontroléru nemusí být praktické.Zvládá efektivně s počítáním a načasováním, což snižuje potřebu složitějších a nákladnějších komponent.
Tato IC je účinná v aplikacích, které zahrnují počítání pulsů nebo rozdělení frekvence.Jeho mechanismus binárního počítání usnadňuje sledování impulsů nebo rozdělení frekvencí bez dalších obvodů.
74LS93 pracuje hladce se displeji sedmi segmentů, které zobrazují numerické výstupy.Jeho kompatibilita s binárními převodníky zjednodušuje proces vytváření digitálních čítačů a odečtů.
Využitím svých schopností počítání pomáhá 74LS93 při nastavování obvodů, které vyžadují dlouhodobé intervaly.Díky tomu je zvláště užitečné pro aplikace, jako jsou digitální hodiny a časovače.
IC se často používá k navrhování spolehlivých čítačů.Díky jeho robustnímu výkonu a snadné konfiguraci z něj činí běžnou volbu pro vytváření samostatných čítačů i frekvenčních obvodů.
Pokud jsou specifické potřeby načasování, může být 74LS93 přizpůsobena tak, aby splňovala tyto požadavky.Ať už pro průmyslové řešení načasování nebo projekty pro kutily, její flexibilita zajišťuje, že vyhovuje řadě úkolů souvisejících s načasováním.
74LS93 je všestranný a spolehlivý binární čítač, který zjednodušuje digitální počítání a časování.Díky své schopnosti rozdělit frekvence, počítat pulzy a řídit displeje, zapadá hladce do různých projektů.Ať už stavíte čítače, správu načasování nebo vytváření frekvenčních děličů, 74LS93 nabízí efektivní a jednoduché řešení.Díky jeho flexibilitě a snadnému použití z něj činí praktickou volbu pro mnoho aplikací.
Zašlete prosím dotaz, budeme odpovědět okamžitě.
Ne, 74LS93 je navržen jako soubor, což znamená pouze to počítá nahoru v binárním formátu.Nemá schopnost Počítejte v hodnotách obrácených nebo snížení.
74LS93 je vhodné použít a minimalizovat potřebu externího Zapojení, což usnadňuje integraci do projektů.Jeden však omezení je, že jeho žabky nelze přednastavit, takže počítání Vždy začíná od nuly a nemůžete začít počítat z jiného číslo.
74LS93 obsahuje čtyři žabky JK, které reagují na vstupní impulsy, zda pocházejí z mikrokontroléru nebo časovače IC.Je vybaven dvěma resetovat kolíky, dva vstupy hodin a čtyři výstupní kolíky, což jim umožňuje spočítat Binární čísla efektivně v reakci na hodinové pulzy.
74LS93 funguje jako dělič frekvencí a čítač.To je běžně používané k vytváření časových zpoždění nebo správy úkolů počítání v obvody.Tato IC je zvláště užitečná v aplikacích, kde se dělí o 2, 8 nebo 16 je vyžadován.
74LS93N je čtyřbitový binární pult, který používá čtyři Master-Slave JK žabky.Podporuje mechanismus počítání dělení Spuštěno přechodem z vysokého na nízký vstup.Každý Hodinový puls aplikovaný na jeho vstupní kolíky postupuje počet o jeden krok.
na 2024/11/29
na 2024/11/29
na 8000/04/18 147757
na 2000/04/18 111934
na 1600/04/18 111349
na 0400/04/18 83719
na 1970/01/1 79508
na 1970/01/1 66898
na 1970/01/1 63010
na 1970/01/1 63007
na 1970/01/1 54081
na 1970/01/1 52118