

|
Číslo kolíku |
Název pin |
Popis |
|
3, 4, 5, 6, 12, 13, 14, 15 |
QA do qH |
Výstupní kolíky registru směny |
|
1, 2 |
A & b |
Paralelní vstupní kolíky |
|
6, 7 |
CLK |
Pin vstupů hodin |
|
9 |
CLR |
Čistý pin |
|
7 |
Vss |
Země |
|
14 |
VCC |
Například napětí - 5V, 10V, 15V |
|
Funkce |
Popis |
|
Typ |
8-bit, paralelní rejstřík seriálu |
|
Provozní napětí |
3V až 18V |
|
Například napětí - Max |
5,25V |
|
Doba zpoždění šíření |
25 ns |
|
Max.Hodinová frekvence |
36 MHz |
|
Provozní teplotní rozsah |
0 ° C až +70 ° C. |
|
Funkce hodin |
Plně vyrovnávací hodiny |
|
Typy balíků |
16-pinový PDIP, GDIP, PDSO |
|
Jméno |
Typ |
|
74LS379 |
Quad Parallel Shift Register |
|
4014 |
4bitový registr statického posunu |
|
CD4035 |
8 bitů Shift Register |
|
74LS323 |
8 bitových registrací/úložiště |
|
74LS166 |
8 bitů Shift Register |
|
74HC595 |
Dual 4 bitový statický registr |
|
74LS299 |
8 bitových registrací/úložiště |
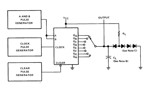
Implementace SN74LS164 Rozšiřuje I/O schopnosti systémů řízených mikrokontrolérem a poskytuje spolehlivou možnost pro aplikace pro digitální elektroniku.Tento flexibilní 14-pinový čip obsahuje 4 vstupní a 8 výstupních kolíků a napájecí a pozemní připojení, což umožňuje integraci do širokého spektra návrhů obvodů.Komunikace s mikrokontrolérem je usnadněna prostřednictvím 4 klíčových řádků: hodiny, čisté a dva vstupní linie (A&B).Vstupy A a B fungují jako typická a brána a dodávají logický vysoký výstup, když oba vstupy dostávají 5 voltů, což zlepšuje přesnost řízení signálu.Resetování registru směny u Clear Pin je konečným řešením pro aplikace, které vyžadují sekvenční zpracování dat.
Pokud projekty vyžadují četná periferní připojení, jako jsou sítě senzorů nebo složité řídicí systémy, SN74LS164 se ukáže jako užitečné při rozšiřování I/O kolíků.Jeho aplikace odhaluje inovativní strategie pro optimalizaci prostoru a zdrojů, většinou v kompaktních nastaveních.Schopnost čipu ovládat více výstupů z omezených vstupů zvyšuje provozní účinnost a představuje cestu k efektivitu návrhu obvodu při zachování funkčnosti.
Zachování integrity signálu je vážná při začlenění SN74LS164 do elektronických obvodů.Přesnost načasování, dosažená pečlivým řízením signálu hodin, zaručuje synchronizaci celého systému.Efektivním využitím linie hodin jsou implementovány přesné časovací sekvence, minimalizují chyby a podporují spolehlivou periferní komunikaci.Udržování kontroly nad vstupy A a Gate A a B podporuje spolehlivé výstupy, dynamické ve scénářích vyžadujících vynikající spolehlivost.

V krajině technologie se integrovaný obvod SN74LS164 objevuje jako všestranná složka s různou užitečností napříč různými sektory.
Počítání mechanismů
V rámci světa protiopatření vyniká SN74LS164.Jeho adepty při správě podstatných objemových objemu dat zefektivňuje aplikace počítání aplikací, nalezení relevance v digitálních hodinách a čítačích kmitočtů.Pokud je přesnost neelegovatelná, můžete se opírat o jeho přesnost a konzistenci.
Ukládání a přenos dat
SN74LS164 významně zvyšuje možnosti ukládání a přenosu dat v registrech, včetně aritmetických jednotek a registrů posunu.Jeho role ve výpočtu se rozšiřuje na zefektivnění správy a zpracování dat a představuje zařízení jako potrubí pro zvýšení výkonu v počítačových architekturách.To odráží praktické porozumění operační optimalizaci na různých zařízeních.
Převod dat
Vyvíjení mezi formáty sériových a paralelních dat se stává bezproblémovým s SN74LS164, což podporuje rozmanité komunikační protokoly.Tato flexibilita splňuje vyvíjející se požadavky moderních digitálních systémů, osvětluje přizpůsobitelnost technického designu a pohánějí pokrok v komunikačních technologiích.
Systémy generování a kontroly sekvencí
Ve složitém tanci generování sekvence poskytuje SN74LS164 přesnost a neochvějnou stabilitu, která je užitečná pro synchronizaci v kontrolních obvodech.Jeho znalost při vytváření stabilních sekvencí se spojilo s praktickými potřebami v PLC a automatizačních procesech, kde načasování a pořadí zvyšuje funkčnost.
Konverze kódu
SN74LS164 podporuje procesy konverze kódu s jemností, rychle naviguje mezi datovými formáty, aby vyhovoval různým standardům kódování.Tato schopnost vyrovnává technologická řešení s praktickými rozdíly univerzálních přizpůsobivosti a splňuje rozmanité environmentální požadavky čelní.

Zašlete prosím dotaz, budeme odpovědět okamžitě.
na 2024/12/20
na 2024/12/20
na 8000/04/18 147760
na 2000/04/18 111979
na 1600/04/18 111351
na 0400/04/18 83743
na 1970/01/1 79529
na 1970/01/1 66943
na 1970/01/1 63086
na 1970/01/1 63025
na 1970/01/1 54092
na 1970/01/1 52167