
The LM3900 je všestranné pole Quad zesilovače určené pro efektivní fungování v širokém spektru napětí a více konfigurací dodávek, včetně jednoduchých a rozdělených dodávek.Jeho návrh minimalizuje proudový odtok bez ohledu na napájecí napětí a zajišťuje podstatné výstupní napětí a pozoruhodnou šířku pásma.Každý zesilovač v tomto poli je kompenzován kmitočtu a vykazuje vysoký zisk, takže je vhodný pro různé aplikace.
Jednou z definujících funkcí LM3900 je jeho přizpůsobivost různých rozsahů napětí.Tato adaptabilita je nutná ve scénářích, kde se napájecí napětí významně kolísají.Různá pole zaznamenala svůj konzistentní výkon, a to i za nestabilních podmínek napětí, což se ukáže jako prospěšné v dynamickém prostředí.Tento atribut zajišťuje, že LM3900 zůstává společný v aplikacích vyžadujících přesnost a stabilitu.
Každý zesilovač v poli LM3900 je kompenzován kmitočtu, pomáhá stabilizovat zesilovače a zabránit oscilacím napříč různými frekvencemi.Aspekt s vysokým ziskem zaručuje schopnost zesilovače zvyšovat slabé signály na silnější úroveň.Ve světě zvuku, komunikace a zpracování signálu můžete považovat tuto schopnost s vysokým ziskem za většinou cennou.Praktické aplikace ukazují, že tento vysoký zisk zůstává odolný, dokonce i v daňových prostředích, kde je udržování integrity signálu vážné.

|
Číslo kolíku |
Název pin |
Popis |
|
1 |
1in+ |
Neinvertování
Vstup 1 |
|
2 |
2in+ |
Neinvertování
Vstup 2 |
|
3 |
2in- |
Inverting
Vstup 2 |
|
4 |
2out |
Výstup
PIN 2 |
|
5 |
1out |
Výstup
PIN 1 |
|
6 |
1 |
Inverting
Vstup 1 |
|
7 |
GND |
Země
Kolík |
|
8 |
3in- |
Inverting
Vstup 3 |
|
9 |
3OUT |
Výstup
PIN 3 |
|
10 |
4Out |
Výstup
PIN 4 |
|
11 |
4 |
Inverting
Vstup 4 |
|
12 |
4in+ |
Neinvertování
Vstup 4 |
|
13 |
3in+ |
Neinvertování
Vstup 3 |
|
14 |
VCC |
Pozitivní
Napětí |



LM3900 podporuje rozsáhlý rozsah napájecího napětí, od 4 VDC do 32 VDC nebo ± 2 VDC do ± 16 VDC.Tato flexibilita je neocenitelná napříč různými aplikacemi a přizpůsobí nízkonapěťové i vysokopěťové systémy.Často můžete čelit různým scénářům napájení, díky čemuž se LM3900 stane všestrannou volbou pro bezproblémovou integraci do různých prostředí bez hlavních potřeb přepracování.Pro společnosti tato adaptabilita zjednodušuje produktové řady a minimalizuje potřebu více diskrétních komponent a uvolnění logistické zátěže.
LM3900, která udržuje konzistentní napájecí proud v rámci rozsahu provozního napětí, vyniká v aplikacích citlivých na energii, jako jsou zařízení provozovaná baterií.Jeho předvídatelná spotřeba proudu může výrazně prodloužit výdrž baterie.Tato stabilita pomáhá v tepelném řízení a celkové vytrvalosti obvodu, která se používá během fáze návrhu, aby se zabránilo provozním problémům.
LM3900 se může pochlubit nízkým vstupním zkreslením proudu 30 NA, takže je vhodný pro zdroje signálu s vysokým impedancí a zajišťuje přesné zpracování signálu s minimálním zatížením.Tento atribut je obzvláště prospěšný při propojení senzorů, kde jsou vyžadována přesná měření.Komponenty s nízkými vstupními proudy můžete často hledat s nízkým vstupním zkreslením, abyste snížili chyby v aplikacích s nízkým proudem, čímž se zvyšuje spolehlivost a přesnost produktu.
S vysokým ziskem 70 dB s otevřenou smyčkou LM3900 účinně zesiluje slabé signály, takže je ideální pro úkoly zpracování analogového signálu, jako je amplifikace zvuku a kondicionování dat senzoru.Tento zisk zajišťuje požadované zesílení s minimálním zkreslením.V praktických aplikacích poskytuje vysoký zisk s otevřenou smyčkou všestrannost, což umožňuje vytvoření robustních obvodů kondicionování signálu, které udržují věrnost a výkon.
LM3900 má širokou šířku pásma 2,5 MHz při zisku Unity, což podporuje vysokorychlostní potřeby zpracování signálu.Tím je zajištěno, že zesilovač účinně zpracovává rychlé přechodné signály bez podstatné ztráty nebo fázového posunu, hlavní v oblasti telekomunikací a vysokofrekvenčních aplikací.Ceníte takové schopnosti šířky pásma, abyste zajistili optimální výkon v prostředí dynamického signálu.
Schopnost LM3900 vytvářet výstupní výstupní napětí umožňuje řídit zatížení se značnými požadavky na napětí a rozšířit jeho kompatibilitu s různými komponenty a obvody.Tato kapacita je většinou výhodná pro řízení ovladačů nebo vysokopěťových zařízení, zjednodušení návrhu obvodů a zlepšení celkové účinnosti.
Kompenzace vnitřní frekvence v rámci LM3900 stabilizuje svůj výkon napříč různými frekvencemi a zmírňuje oscilační tendence.V kombinaci s přirozenou ochranou zkratu tyto vlastnosti chrání zesilovač před náhodným poškozením v důsledku poruch obvodu, zvyšováním trvanlivosti a spolehlivosti.Tato integrovaná ochrana umožňují kompaktní a odolné návrhy, což odráží hluboké pochopení běžných selhání obvodu.
LM3900 je zaměnitelný s modely LM2900 a LM3900 National Semiconductor, což poskytuje flexibilitu designu a snadnost výměny.Tato zaměnitelnost zefektivňuje proces zadávání veřejných zakázek a podporuje robustní řízení zásob a sníží prostoje výroby.Využití interoperabilních komponent podporuje efektivní údržbu a aktualizace, protože náhrady lze bezproblémově integrovat bez rozsáhlého převzetí.
|
Typ |
Parametr |
|
Životní cyklus
Postavení |
AKTIVNÍ
(Poslední aktualizace: před 2 dny) |
|
Továrna
Dodací lhůta |
6
Týdny |
|
Kontakt
Posunutí |
Zlato |
|
Mount |
Přes
Otvor |
|
Montáž
Typ |
Přes
Otvor |
|
Balík
/ Pouzdro |
14-dip
(0,300 ", 7,62 mm) |
|
Číslo
kolíků |
14 |
|
Provozní
Teplota |
0 ° C ~ 70 ° C. |
|
Obal |
Trubice |
|
JESD-609
Kód |
E4 |
|
Pbfree
Kód |
Ano |
|
Část
Postavení |
Aktivní |
|
Vlhkost
Úroveň citlivosti (MSL) |
1
(Neomezený) |
|
Číslo
ukončení |
14 |
|
ECCN
Kód |
Ear99 |
|
Max
Rozptyl energie |
1,15W |
|
Terminál
Pozice |
DVOJÍ |
|
Číslo
funkcí |
4 |
|
Zásobování
Napětí |
15v |
|
Báze
Číslo dílu |
LM3900 |
|
Kolík
Počítat |
14 |
|
Provozní
Napětí |
5V |
|
Číslo
kanálů |
4 |
|
Provozní
Dodávka proudu |
6,2 mA |
|
Nominální
Dodávka proudu |
10 mA |
|
Moc
Rozptyl |
1,15W |
|
Maximální dodávka
Proud |
10 mA |
|
Zabit
Hodnotit |
20V/μs |
|
Architektura |
Zpětná vazba napětí |
|
Zesilovač
Typ |
Generál
Účel |
|
Proud
- vstupní zkreslení |
30na |
|
Napětí
- dodávka, jedno/duální (±) |
4,5V32V
± 2,2 V16V |
|
Výstup
Aktuální na kanál |
10 mA |
|
Šířka pásma |
2,5 MHz |
|
Jednota
Získejte šířku pásma |
2500
KHz |
|
Napětí
Získat |
68,94db |
|
Průměrný
Zaujatost proud-max (IIB) |
0,2 μA |
|
Nízký offset |
Žádný |
|
Frekvence
Kompenzace |
Ano |
|
Zásobování
Limit napětí max |
32v |
|
Nízké zkreslení |
Žádný |
|
Mikropovale |
Žádný |
|
Zaujatost
Aktuální max (IIB) @25 ° C. |
0,2 μA |
|
Programovatelné
Moc |
Žádný |
|
Dvojí
Napětí |
3v |
|
Rozměry
(Výška) |
5,08 mm |
|
Rozměry
(Délka) |
19,3 mm |
|
Rozměry
(Šířka) |
6,35 mm |
|
Tloušťka |
3,9 mm |
|
DOSAH
SVHC |
Žádný
SVHC |
|
Záření
Kalení |
Žádný |
|
Rohs
Postavení |
ROHS3
Kompatibilní |
|
Vést
Uvolnit |
Vést
Uvolnit |
|
Část
Číslo
|
Výrobce |
Balík
/ Pouzdro |
Číslo
kolíků |
Zabit
Hodnotit |
Zásobování
Napětí |
Provozní
Dodávka proudu |
Technologie |
Pbfree
Kód |
Číslo
funkcí |
Pohled
Porovnat |
|
LM3900N
|
Texas
Nástroje |
14-dip (0,300,
7,62 mm) |
14 |
20 V/μs |
15 v |
6,2 Ma |
BIPOLÁRNÍ |
Ano |
4 |
LM3900N vs.
LM2900N |
|
LM2900N
|
Texas
Nástroje |
14-dip (0,300,
7,62 mm) |
14 |
20 V/μs |
15 v |
6,2 Ma |
BIPOLÁRNÍ |
Ano |
4 |
LM2900N vs.
LM3900N |
|
Lm224ng |
Na polovodiči |
14-dip (0,300,
7,62 mm) |
14 |
0,6 V/μs |
5 v |
1,4 Ma |
BIPOLÁRNÍ |
Ano |
4 |
LM3900N vs.
Lm224ng |
|
LM3900NE4 |
Texas
Nástroje |
PDIP |
14 |
20 V/μs |
15 v |
6,2 Ma |
BIPOLÁRNÍ |
Ano |
4 |
LM3900N vs.
LM3900NE4 |
|
LM2900NE4 |
Texas
Nástroje |
PDIP |
14 |
20 V/μs |
15 v |
6,2 Ma |
BIPOLÁRNÍ |
Ano |
4 |
LM3900N vs.
LM2900NE4 |


Norton zesilovače, známé také jako zesilovače se současným diferenciálem, jsou vysoce univerzální v různých obecných aplikacích, které vyžadují operaci s jednou nabídkou.Využitím odlišného proudu invertujícího vstupu prostřednictvím externího rezistoru zpětné vazby tyto zesilovače generují výstupní napětí.Navíc efektivně řídí hladiny signálu v blízkosti nebo pod zemí pomocí běžného zkreslení současného režimu.Pro ochranu před negativními vstupy působí interní tranzistory jako svorky.Externí síť omezuje proud na přibližně 100 µA za podmínek vysoké teploty.K zabránění oscilací vyvolané šumem jsou nutné správné uspořádání obvodu a vstupní řady.Omezení špičkového proudu pomáhá udržovat integritu systému.
Přestože zařízení může vydržet proudy až do 20 mA, rozšířená expozice na vysoké proudy může snížit zisk zrcadla, zejména při zvýšených teplotách.Tato degradace zdůrazňuje nutnost strategického tepelného řízení v rámci návrhu obvodu.


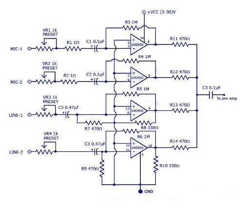
Zvukový mixér využívající LM3900 Quad zesilovače adeptly spravuje více zvukových vstupů a ukazuje pozoruhodnou přizpůsobivost a rozlišení.Toto specifické nastavení představuje čtyři odlišné kanály: dva vstupy mikrofonu složitě navrženy pro zachycení jemných zvukových rozdílů a dva přímé vstupy pro různé zdroje zvuku.Další obvody mohou být integrovány paralelně, což umožňuje rozšíření počtu vstupů a přidání další flexibility systému.Každý vstup je připojen k invertujícím svorkám zesilovačů LM3900, kde jsou jednotlivé signály amplifikovány před hladce kombinovány na výstupu.Výstup spojený s jedním řádkem s odporem až 680 K má za následek smíšený zvukový výstup s minimálním rušením šumu.Pro zajištění stability jsou oddělení kondenzátorů strategicky umístěny v každém vstupu kanálu (C1-C4) a na konečném výstupu (C5).
Integrace vysoce kvalitního zvukového mixéru do funkčního prostředí zahrnuje pečlivé jemné doladění a řešení různých jemností designu.Například vytvoření prostředí s nízkým šumem často vyžaduje efektivní uzemnění a izolaci vysokoimpedančních uzlů

Tento zvukový mixér se vyznačuje několika atributy.
• Působí napříč širokým rozsahem napájecího napětí, od 4 V do 32 V, což je všestranné pro různé energetické situace.
• Kompatibilita s dvojitým napěťovým dodávkám v rozmezí od ± 2,2 V do ± 16V nabízí značnou flexibilitu.
• Nízký vstupní zkreslení proudu pouze 30 NA zajišťuje vysokou vstupní impedanci, čímž se snižuje zatížení signálu.
• Poskytuje pozoruhodný vysoký zisk s otevřenou smyčkou 70 dB, poskytuje robustní zesílení signálu schopného manipulace s dynamickými zvukovými rozsahy.
• Navrženo s výstupním zkratovým ochranou a zabraňuje poškození v důsledku náhodných zkratových obvodů, posílení spolehlivosti.
• Dosažení nízkého zkreslení a dobré frekvenční odezvy je usnadněno jednoduchým designem, díky čemuž je nezbytný pro zvukové aplikace s vysokou věrností.
Všestrannost operačního zesilovače LM3900 svítí při zesílení AC signálu.Jeho jedinečná architektura dosahuje podstatného zisku a zároveň minimalizuje hluk a zkreslení.Díky tomu je vhodné pro zvukové i radiofrekvenční obvody.Jeho široká frekvenční odezva zvyšuje zvukové aplikace s vysokou věrností a zajišťuje, že reprodukce zvuku je jasná a přesná.Zdůrazňují jeho spolehlivost při poskytování konzistentního výkonu v různých zvukových prostředích, které jsou vyžadovány jak pro studiové nahrávky, tak pro nastavení živých zvuků.
Při návrhu RC aktivních filtrů vyniká schopnost LM3900 zvládnout širokou škálu frekvencí a udržovat stabilitu za různých podmínek zatížení.Tyto filtry jsou zběhlé při eliminaci nežádoucích frekvencí ze signálů v telekomunikacích nebo zvukovém zpracování.Využití LM3900 v konfiguracích s nízkým průchodem, vysokým průchodem, pásem nebo pásma zastávkami přináší přesné kontroly nad vlastnostmi filtru.Tato přesná kontrola prospívá aplikacemi vyžadující vysokou selektivitu a minimální degradaci signálu.
Pro generování trojúhelníků, čtvercových a pulzních průběhů se LM3900 ukáže jako neocenitelné.Vytváří stabilní a přesné průběhy vhodné pro různé elektronické aplikace, včetně zpracování signálu a generátorů laboratorních funkcí.Jeho robustní design umožňuje spolehlivé generování tvaru vlny s minimálním driftem, nebezpečný pro konzistentní experimentální výsledky a testování zařízení.LM3900 můžete často používat pro jeho schopnost poskytovat předvídatelné a reprodukovatelné výsledky v experimentální elektronice.
LM3900 hraje hlavní roli při vývoji tachometrů, zařízení používaná k měření rychlosti rotace.Díky jeho citlivosti a rychlé doba odezvy je ideální pro překlad rychlosti otáčení do čitelného elektrického signálu.Produkce automobilů a průmyslové stroje zdůrazňují důležitost přesného měření rychlosti pro sledování výkonu a zajištění bezpečnosti.LM3900 můžete často chválit za jeho spolehlivost v drsných a různých podmínkách prostředí a přispívat k jeho rozšířenému používání v systémech monitorování vážných rychlosti.
V digitální elektronice vyniká LM3900 jako nízkorychlostní, vysokopěťová digitální logická brána.Tato charakteristika je prospěšná ve scénářích, kde konvenční logické brány s nízkým napětím nedostatečně výkonné, zejména ve vysoce výkonných aplikacích nebo prostředích se značným elektrickým šumem.Můžete říci, že LM3900 poskytuje robustní řešení pro logické operace a zajišťuje integritu a stabilitu systému.Flexibilita a trvanlivost zařízení při manipulaci se signály s vysokým napětím bez ohrožení výkonnosti jsou často zaznamenána aktiva při správě složitých elektronických systémů.

Texas Instruments se sídlem v Dallasu v Texasu vyniká jako významný designér a výrobce polovodičů a integrovaných obvodů, které zajišťují globální trhy.Mezi deset nejlepších výrobců polovodičů se Texas Instruments zaměřuje na analogové čipy a zabudované procesory, které tvoří většinu svého toku příjmů.
Texas Instruments byl založen v roce 1930 pod názvem Geophysical Service a původně se soustředil na technologii seismického průzkumu.Společnost, která byla přesunuta na příliv času, se později přestěhovala do obrany elektroniky a nakonec byla v 50. letech 20. století nakonec průkopníkem polovodičového průmyslu.V 80. letech 20. století úmyslný pivot analogových a zabudovaných procesorů upevnil svou reputaci a konkurenční postoj v tomto odvětví.
Texas Instruments vyniká v analogových čipech, které přeměňují skutečné signály, jako je zvuk, teplota a tlak na digitální data pro elektronická zařízení.Společnost se také může pochlubit odbornými znalostmi v zabudovaných procesorech, které se používají v aplikacích od automobilových systémů po průmyslovou automatizaci.
LM324 (A), 224, 2902 (V), NCV2902.PDF
LM3900 integruje čtyři duální vstupní, interně kompenzované zesilovače určené pro provoz s jedním doprovodem.Nabízí pozoruhodné výstupní výstupní výkyvy.Díky aktuální vstupní funkci neinvertující se zrcadlu zpracovává složité úkoly zesílení efektivně, což je všestranné pro řadu aplikací.
Nortonský zesilovač, známý také jako proudový diferenční zesilovač, zahrnuje dva vstupy s nízkým impedancí a jediný výstup napětí s nízkým impedancí.Výstupní napětí je přímo úměrné rozdílu mezi vstupními proudy.Tento návrh se hodí k aplikacím, které vyžadují přesné současné rozdíly.Tyto zesilovače poskytují spolehlivé řešení pro specifické úkoly zpracování signálu, což zvyšuje přesnost a účinnost operací.
Provozní teplotní rozsah pro LM3900 se pohybuje od 0 do 70 stupňů Celsia.Tento široký rozsah podporuje stabilitu výkonu v různých podmínkách prostředí, takže je přizpůsobitelná různým praktickým scénářům.
LM3900 zahrnuje čtyři operační zesilovače Norton.Tato konfigurace podporuje komplexní aplikace zpracování signálu v jednom integrovaném obvodu.Konstrukce zvyšuje účinnost, takže je vhodný pro jednoduché i složité systémy.
Ano, LM3900 může pracovat s rozděleným spotřebním materiálem.Tato flexibilita umožňuje konfigurace napájení na míru, splňuje potřeby specifických obvodů a zajišťuje optimální výkon za různých podmínek.
Napětí napětí má minimální dopad na proudový odtok v LM3900.Tato charakteristika zajišťuje stabilní provoz a konzistentní výkon, bez ohledu na kolísání přívodního napětí.Taková stabilita se ukazuje jako prospěšná ve skutečných aplikacích s různými podmínkami napájení, zachování spolehlivosti a účinnosti.
Zašlete prosím dotaz, budeme odpovědět okamžitě.
na 2024/10/14
na 2024/10/14
na 8000/04/18 147757
na 2000/04/18 111934
na 1600/04/18 111349
na 0400/04/18 83719
na 1970/01/1 79508
na 1970/01/1 66899
na 1970/01/1 63010
na 1970/01/1 63008
na 1970/01/1 54081
na 1970/01/1 52120