
The IRF630 je rozpoznán pro své působivé atributy Power MOSFET 200 V n-kanály, kromě toho, že má na sobě rezistenci 0,29 Ω a udržuje kontinuální proud 9 A. Zabaleno v balíčku až 220, využívá toto zařízení STMICROELECTRONICS PIONEEERING ™Proces, který účinně snižuje vstupní kapacitu a nabití brány.Tyto charakteristiky způsobují, že IRF630 je vhodný jako primární spínač v špičkovém, energeticky vědomém izolovaném DC-DC převaděči.Technologie StripFET ™ zvyšuje účinnost IRF630 tím, že zdokonalí jeho přepínací rychlost a minimalizuje ztráty.Tento technologický skok zajišťuje schopnost zařízení zvládnout vyšší frekvence a dobře se vyrovnat s moderními aplikacemi energie.Snížení náboje brány vede k nižší spotřebě energie, což zvyšuje celkovou účinnost systému.Spolehlivost a robustnost tohoto MOSFET uspokojují jeho použití v široké škále náročných aplikací.IRF630 je vysoce hodnocen v praktických scénářích pro svou stabilitu a výkon za intenzivních podmínek, s nimiž se vyskytuje v průmyslové a elektronice.

|
PIN. |
Název pin |
Funkce |
|
1 |
Brána |
Řídí tok elektronů mezi zdrojem a odtokem;působí jako
Přepínač pro zapnutí nebo vypnutí MOSFET.Vyžaduje přesné manipulace s napětím,
často chráněné bránou odpory. |
|
2 |
Vypouštět |
Výstupní bod pro hlavní proud.Připojeno k zátěži
diagramy obvodů;Techniky rozptylu tepla, jako jsou chladiče
Spravujte vysoký proudový tok. |
|
3 |
Zdroj |
Vstupní terminál pro proud, obvykle připojený
země.Udržuje referenční napětí a pomáhá snižovat elektromagnetické
rušení. |

Symbol IRF630

Footprint IRF630

IRF630 3D model
IRF630, oslavovaný pro svůj pozoruhodný výkon DV/DT, se daří v prostředích vyžadujících rychlé přechody napětí.Tato schopnost je prospěšná pro aplikace, které vyžadují rychlé úpravy, což podporuje jak účinnost, tak spolehlivost.Například sofistikované systémy přepínání napájení využívají tuto schopnost zvýšit funkčnost uprostřed scénářů dynamického zatížení.
IRF630 je vybaven zvláště nízkou vnitřní kapacitou, pro minimalizaci ztrát energie a zvýšení celkové účinnosti systému.Snížená kapacitance snižuje parazitické dopady, které mohou vyvolat zpoždění a energetické plýtvání ve vysokofrekvenčních obvodech.
S minimalizovaným nabitím brány vyniká IRF630 ve vysokorychlostních kontextech.Tato vlastnost snižuje energii po přepínání stavu tranzistoru a podporuje rychlejší doby přepínání se sníženou spotřebou energie.Jiní se zaměřují na tuto charakteristiku pro zesílení účinnosti v systémech přeměny energie, kde je spotřebu energie pečlivě spravována.
|
Typ |
Parametr |
|
Stav životního cyklu |
Aktivní (poslední aktualizace: před 8 měsíci) |
|
Časová doba z továrny |
12 týdnů |
|
Mount |
Skrz díru |
|
Typ montáže |
Skrz díru |
|
Balíček / pouzdro |
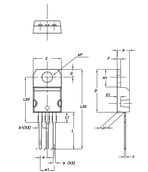
To-220-3 |
|
Počet kolíků |
3 |
|
Hmotnost |
4.535924G |
|
Materiál tranzistorového prvku |
KŘEMÍK |
|
Proud - nepřetržitý odtok (ID) @ 25 ℃ |
9A TC |
|
Hnací napětí (maximální rds zapnuto, min rds on) |
10V |
|
Počet prvků |
1 |
|
Disipace energie (max) |
75W TC |
|
Provozní teplota |
-65 ° C ~ 150 ° C TJ |
|
Obal |
Trubice |
|
Série |
Mesh Overlay ™ II |
|
JESD-609 kód |
E3 |
|
Stav dílu |
Aktivní
|
|
Úroveň citlivosti na vlhkost (MSL) |
1 (neomezený) |
|
Počet zakončení |
3 |
|
ECCN kód |
Ear99 |
|
Odpor |
400MOHM |
|
Terminál povrch |
Matte Tin (SN) |
|
Další funkce |
A lavina hodnocena |
|
Napětí - jmenovité DC |
200V |
|
Aktuální hodnocení |
9a |
|
Číslo základní dílu |
IRF6 |
|
Počet špendlíků |
3 |
|
Hřiště olova |
2,54 mm |
|
Konfigurace prvku |
Singl |
|
Provozní režim |
Režim vylepšení |
|
Rozptyl energie |
75W |
|
Zapněte dobu zpoždění |
10 ns |
|
Typ FET |
N-kanál |
|
Transistorová aplikace |
Přepínání |
|
Rds on (max) @ id, vgs |
400 mΩ @ 4.5a, 10V |
|
VGS (th) (max) @ id |
4V @ 250 μA |
|
Vstupní kapacita (CISS) (max) @ VDS |
700pf @ 25V |
|
BADE BEATH (QG) (max) @ VGS |
45NC @ 10V |
|
Doba vzestupu |
15ns |
|
VGS (max) |
± 20V |
|
Doba zpětného zotavení |
170 ns |
|
Kontinuální odtokový proud (ID) |
9a |
|
Prahové napětí |
3v |
|
Kód JEDEC-95 |
TO-220AB |
|
Brána k zdrojovému napětí (VGS) |
20V |
|
Vypusťte proud max (ABS) (id) |
9a |
|
Vypusťte napětí rozkladu zdroje |
200V |
|
Duální napájecí napětí |
200V |
|
Nominální VGS |
3 v |
|
Zpětná vazba CAP-MAX (CRSS) |
50 pf |
|
Výška |
15,75 mm |
|
Délka |
10,4 mm |
|
Šířka |
4,6 mm |
|
Dosáhnout SVHC |
Ne SVHC |
|
Kalení záření |
Žádný |
|
Stav ROHS |
Rohs3 vyhovující |
|
Olovo zdarma |
Olovo zdarma |
|
Číslo dílu |
Popis |
Výrobce |
|
IRF630 |
Tranzistor, n-kanál, n-kanál, kovový oxid
Polovodičový fet |
Philips Semiconductors |
|
SIHF630-E3 |
Transistor 9 a, 200 V, 0,4 ohm, n-kanál, Si, síla,
MOSFET, TO-220AB, ROHS Comflabint, TO-220, 3 PIN, FET Obecný účel síla |
Vishay Siliconix |
|
SIHF630 |
Transistor 9 a, 200 V, 0,4 ohm, n-kanál, Si, síla,
MOSFET, TO-220AB, TO-220, 3 PIN, FET Obecný účel síla |
Vishay Siliconix |
|
IRF630PBF |
Power Field-Effect Transistor, 9a (id), 200V, 0,4ohm,
1-element, n-kanál, křemík, oxid kov-oxid polovodičový FET, TO-220AB, ROHS
Vyhovující, do 2220, 3 pin |
Vishay Siliconix |
|
Díly |
IRF630 |
SIHF630 |
|
IHS výrobce |
Stmicroelectronics |
Vishay Siliconix |
|
Dosáhnout kódu dodržování předpisů |
není vyhovující |
neznámý |
|
HTS kód |
8541.29.00,95 |
|
|
Časová doba z továrny |
12 týdnů |
|
|
Samacsys Popis |
IRF630, n-kanálový mosfet tranzistor 9 a 200 V, 3-pin
TO-220 |
|
|
Výrobce Samacsys |
Stmicroelectronics |
|
|
A lavincho energeticky hodnocení (EAS) |
160 MJ |
250 MJ |
|
Zpětná vazba CAP-MAX (CRSS) |
50 pf |
250 pf |
|
JESD-609 kód |
E3 |
E0 |
|
Disipace energie Ambience-Max |
100 w |
|
|
Dissipation-MAX napájení (ABS) |
75 w |
74 w |
|
Terminál povrch |
Matte Tin (SN) |
Cín/olovo (SN/PB) |
|
Zapnutí Time-Max (ton) |
180 ns |
|
|
Základní zápasy |
6 |
11 |
|
Kód PBFree |
Ano |
Žádný |
|
ROHS kód |
Ano |
Žádný |
Přepínání aplikací: IRF630 se běžně používá v obvodech, které vyžadují rychlé a spolehlivé přepínání.Je ideální pro napájecí zdroje, ovládání motoru a osvětlovací systémy, kde pomáhá zlepšovat energetickou účinnost snížením ztráty tepla a energie.
Napájecí zdroje: V obvodech napájení, jako jsou regulátory napětí, střídače a převaděče DC-DC, spravuje IRF630 tok napájení efektivně, minimalizuje ztrátu energie a teplo.Používá se také v nepřerušitelných napájecích zdrojích (UPS) k zajištění stabilního výkonu během kolísání napětí.
Ovládání motoru: IRF630 se široce používá v DC Motor Drivers a PWM Control Systems, což pomáhá upravit rychlost a točivý moment motoru v zařízeních, jako jsou ventilátory, čerpadla, roboti a elektrická vozidla.Jeho rychlé přepínání zlepšuje výkon a energetickou účinnost v motorových systémech.
Zvukové zesilovače: Ve zvukových zesilovačích třídy D umožňuje IRF630 vysoce kvalitní zvukový výstup s minimálním teplem.Obvykle se používá v domácích zvukových systémech, audio automobilu a přenosných reproduktorech, což zajišťuje efektivní a spolehlivý výkon.
LED osvětlení: IRF630 je užitečný při řízení systémů osvětlení LED, včetně stmívatelných světel a řešení inteligentních osvětlení.Pomáhá efektivně spravovat energii v pouličních osvětleních, automobilových světelch a systémech osvětlení domácích osvětlení.
Solární a obnovitelné energetické systémy: IRF630 se používá ve solárních střídačkách k přeměně napájení DC ze solárních panelů na použitelný střídavý výkon.Nachází se také v systémech skladování baterií a nastavení větrné energie, zlepšuje konverzi energie a minimalizuje ztrátu energie.
Systémy správy baterií (BMS): V systémech správy baterií IRF630 řídí nabíjení a vybíjení baterie, prodloužení výdrže baterie a zabránění přehřátí nebo přehřátí.Je to důležité pro zařízení, jako jsou elektrická vozidla a přenosná elektronika.
Průmyslová automatizace: IRF630 se používá v automatizačních systémech k řízení relé, solenoidů a pohonů v továrnách a strojích.Díky jeho trvanlivosti a rychlému přepínání je spolehlivá pro manipulaci s těžkým zatížením v průmyslovém prostředí.
Vysokofrekvenční obvody: Vzhledem k svým rychlým přepínacím schopnostem je IRF630 vhodný pro vysokofrekvenční aplikace, jako jsou RF zesilovače, oscilátory a telekomunikace.Pomáhá udržovat stabilní signály v bezdrátových systémech.
Ochranné obvody: IRF630 se používá v ochranných obvodech, aby se zabránilo poškození hroty napětí nebo nesprávných připojení.Zajišťuje bezpečnost rychlým přerušením energie během poruch.

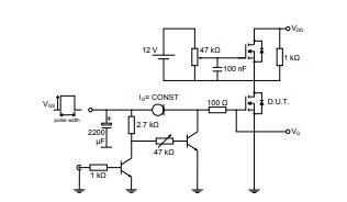
Zkušební obvod pro přepínání induktivního zatížení a doby zotavení diody

Zkušební obvod pro doby přepínání zatížení

Uncramped Inductive Load Test Circuit

Zkušební obvod pro chování brány

Uncramped Inductive vlny

Přepínání časového průběhu


Stmicroelectronics se objevuje jako vlivná síla v polovodičovém sektoru.Stmicroelectronics vyniká při tvorbě polovodičů na bázi křemíku.Tato odbornost odráží oddanost pokračujícím inovacím a roky pečlivého zdokonalení, aby se vyrovnal s změnami trhu.Neustálé výzkumné a vývojové úsilí podporuje vytvoření pokročilých a spolehlivých produktů pro globální publikum.Hlavní kompetence společnosti v systémové integraci ji rozlišuje v oboru.Prostřednictvím komplexních metodik integrace navrhuje STMicroelectronics řešení pro složité aplikace v různých odvětvích, jako je automobilový průmysl a elektronika.Stmicroelectronics nepřetržitě přizpůsobuje vizionářský výhled, který rozpoznává vývoj polovodičového průmyslu.Toto pokračující úsilí o vylepšení se projevuje napříč inovacemi produktů a větších strategických projektech.Perspektiva, formovaná empirickými znalostmi a horlivými pozorováními na trhu, ukazuje roli flexibility a předvídavosti v odvětví definovaném rychlým technologickým vývojem.Sladění zdrojů a strategií s rozvíjejícími se vzory umožňuje STMicroelectronics dodržovat svou vedoucí roli a vytvářet benchmarky v efektivitě a technologické zdatnosti, které inspirují vrstevníky v tomto odvětví.
Zašlete prosím dotaz, budeme odpovědět okamžitě.
Ne. Protože IRF630 a 9N25C mají pozoruhodné změny v hodnocení výkonu, kontinuálního proudu a napětí, IRF630 nemůže účinně fungovat jako náhrada za 9N25C.Výběr správné komponenty vyžaduje hluboké zvážení jedinečných specifikací a potenciálního vlivu na provoz obvodu.Neúčinné substituce mohou vést ke snížení výkonu nebo dokonce selhání obvodu.Uchopení složitých technických detailů může poskytnout informace během výběru komponent.
Tranzistory IRF630 a SIHF630 jsou diferencovány podle specifikací, zejména lavinových energetických hodnocení a výrobních standardů, jako jsou kódy JESD-609.Konkrétně IRF630 nabízí hodnocení lavinové energie 160 MJ, zatímco SIHF630 poskytuje vynikající hodnocení 250 MJ.Kromě toho rozdíly v jejich kódech JESD-609 zdůrazňují odlišné standardy týkající se jejich výroby a zamýšlených aplikací.Tyto rozdíly musíte pochopit, aby bylo možné doladit výkon a zajistit sladění s průmyslovými normami, což nakonec přispívá k trvalé spolehlivosti a efektivitě.
na 2025/01/13
na 2025/01/12
na 8000/04/18 147757
na 2000/04/18 111934
na 1600/04/18 111349
na 0400/04/18 83719
na 1970/01/1 79508
na 1970/01/1 66898
na 1970/01/1 63010
na 1970/01/1 63007
na 1970/01/1 54081
na 1970/01/1 52119