
The LM3524 stojí jako postup v designu, nabízí zvýšené výkon a inovativní atributy při zachování kompatibility pin s předchozími 3524 modely.Tato aktualizovaná konfigurace snižuje spoléhání se na další externí komponenty, které často vyžadovaly dřívější verze.S jeho rafinovanou strukturou LM3524 zvyšuje účinnost i spolehlivost.Mnoho z nich využila tato vylepšení napříč různými aplikacemi, což umožnilo efektivnější návrhy obvodů.Například začlenění pokročilých funkcí tepelného řízení zajišťuje stabilitu uprostřed kolísání teploty, což je běžný problém nalezený v průmyslových prostředích.
Tyto upgrady se promítají do praktických výhod.Snižováním počtu komponent snižuje LM3524 riziko potenciálních selhání, což zvyšuje celkovou trvanlivost poháněných systémů.Tato charakteristika je obzvláště přitažlivá v automobilovém a leteckém průmyslu, kde spolehlivost má nejvyšší význam.Poznatky získané z nasazení těchto systémů často přispívají k rafinaci metodik návrhu, což podporuje prostředí probíhajícího zlepšení.
Tato pokrok odráží širší pohyb směrem k účinnějším návrhovým postupům v elektronických komponentách.Zaměřením na snížení potřeby dalších komponent LM3524 nejen zjednodušuje sestavení, ale také snižuje náklady a požadavky na prostor, protože zařízení se stále zmenšují.Souhra mezi výkonem a složitostí ukazuje nepřetržité téma v inženýrství a dosahuje rovnováhy prostřednictvím inovací.
• • LM3524DM
• • TL594CDR2G
• • LM3524DM/NOPB
• • LM3524DMX
• • LM3524DMX/NOPB

|
Číslo kolíku |
Název pin |
Funkce |
|
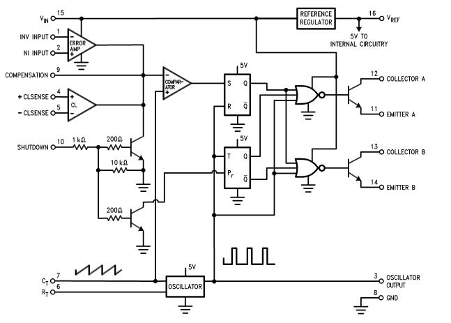
1 |
Vstup inv |
Invertovaný vstup pro interní chybový zesilovač, který se používá pro
zpětná vazba vyžadující obrácený signál. |
|
2 |
VSTUP |
Neinvertující vstup do interního zesilovače chyb,
obvykle připojeno k referenčnímu napětí. |
|
3 |
Výstup OSC |
Vydává čtvercovou vlnu z vnitřního oscilátoru pro
Načasování nebo synchronizace PWM. |
|
4 |
CL smysl |
Výstupní proud smyslů pro funkce omezující proud
chránit zařízení a zatížení. |
|
5 |
-Cl smysl |
Pracuje s CL Sense poskytovat diferenciální proud
snímání pro zlepšení přesnosti. |
|
6 |
R1 |
Bod připojení pro externí rezistor, který nastaví
Frekvence oscilátoru s C1. |
|
7 |
C1 |
Bod připojení pro externí kondenzátor, který nastaví
Frekvence oscilátoru s R1. |
|
8 |
GND |
Společný referenční bod a nejnižší potenciál v
elektronický systém. |
|
9 |
Vypnutí |
Řídí vypnutí výstupu a umístí čip
ve stavu nízkého výkonu. |
|
10 |
KOMPENZACE |
Spojuje kompenzační síť pro stabilizaci zpětné vazby
smyčka a zlepšení přechodné odezvy. |
|
11 |
Emitor a |
Emitor interního NPN tranzistoru A, obvykle
připojeno k zemi. |
|
12 |
Sběratel a |
Sběratel interního tranzistoru A, použitý pro
řídit externí obvod nebo zatížení. |
|
13 |
Sběratel b |
Sběratel interního NPN tranzistoru B, použitý v
Aplikace s dvojitým kanálem. |
|
14 |
Emitor b |
Emitor vnitřního tranzistoru NPN B, také připojený k zemi. |
|
15 |
VREF |
Poskytuje stabilní referenční napětí pro jiné části
obvod. |
|
16 |
Vin |
Vstup napájecího napětí do LM3524, napájení interního
obvody. |



Střídače a převaděče těží z LM3524 kvůli jeho adeptové regulaci energie.Zaměstnané v průmyslovém i rezidenčním prostředí převádějí DC na AC nebo AC na DC s jemností.LM3524 zvyšuje výkon zajištění konzistentního napětí, čímž se zachovává integritu systému a snižuje odpad energie.
Při vývoji spínacího napájení hraje roli LM3524.Jeho znalost řízení vysokofrekvenčního přepínání vede k kompaktním návrhům, které si udržují účinnost.Tato inovace vyhovuje moderní elektronice, od výpočetních zařízení po telekomunikační zařízení a poskytuje rozsáhlý rozsah veřejných služeb.
LM3524 přináší přesnost ovládání motoru a zvyšuje regulaci rychlosti a točivého momentu v beztastních DC motorech.Jeho zapojení zvyšuje efektivitu do strojů a dopravy, podporuje pokrok ve výrobě elektrických vozidel a podporuje udržitelné technologie.
Rafinovaná kontrola LM3524 se používá v robotice a dronech, kde je nezbytná rychlá reakce a spolehlivá síla.Zajištění autonomních systémů provádí úkoly s přesností a podporuje aplikace, jako je automatizace výroby a sběr leteckých dat.
V rámci regulátorů Buck-Boost umožňuje LM3524 hladké přechody mezi vstupními napětími, což zvyšuje všestrannost napájení.Jeho dosah sahá od spotřební elektroniky po průmyslové systémy a udržuje konzistentní úrovně napětí, kde se vyskytuje rozmanitost.
V systémech sluneční energie LM3524 optimalizuje fotovoltaickou účinnost regulací výstupu DC.Tato schopnost se používá při kolísání podmínek slunečního světla, zajišťuje maximální vyhledávání výkonu a podporuje posun na obnovitelnou energii s spolehlivějšími solárními instalacemi.
U nabíječek baterií zajišťuje LM3524 přesné ovládání proudu a napětí, které pomáhá při prodloužení výdrže baterie a bezpečnosti.Nachází se použití v aplikacích od přenosné elektroniky po elektrická vozidla a postupuje přenosná energetická řešení.
Prostřednictvím svých rozmanitých rolí ukazuje LM3524 efektivní řízení energie v technologickém pokroku.Jeho integrace vede inovace a efektivitu v mnoha odvětvích a zdůrazňuje jeho roli v moderních elektronických řešeních.

LM3524 a SG3524 jsou populární kontrolní ICS PWM (modulace šířky pulsu) běžně používaných při přepínání napájecích zdrojů a převaděčů DC-DC.Tyto ICS nabízejí podobné funkce jádra, integrují komponenty, jako jsou palubní oscilátory, odkazy na napětí, emisové zesilovače, komparátory a přepínače pro řízení výstupu, což je vhodný pro různé aplikace napájení.Zatímco oba pracují v podobném rozsahu napětí, LM3524 funguje mezi 8V a 40V, zatímco SG3524 nabízí mírně užší rozsah 8V až 35 V.Obě zařízení mají nastavitelné frekvenční rozsah přes externí komponenty a poskytují dvojí doplňkové výstupy pro přepravovače hnacích výkonu, jako jsou MOSFETS.Kromě toho zahrnují ochranné funkce, jako je uzamčení pod napětí a ochrana nadměrného proudu, aby byla zajištěna spolehlivý provoz.Tyto ICS jsou široce používány v DC-DC Converters, přepínání napájecích zdrojů, nabíjecích baterií a systémech řízení motoru.SG3524 je však často upřednostňován pro nové návrhy kvůli jeho flexibilitě, stabilitě a komplexní podpoře návrhu, zatímco LM3524 je preferován pro starší systémy, které vyžadují kompatibilitu se stávajícími nastaveními.
|
Typ |
Parametr |
|
Mount |
Povrchová držák |
|
Balíček/pouzdro |
16-SOIIC (0,154, 3,90 mm šířka) |
|
Přepínání/frekvence |
350 kHz |
|
Obal |
Trubice |
|
Kód bez PD |
žádný |
|
Úroveň citlivosti na vlhkost (MSL) |
1 (neomezený) |
|
ECCN kód |
Ear99 |
|
Poloha terminálu |
DVOJÍ |
|
Vrcholová reflow teplota (CEL) |
235 |
|
Synchronní usměrňovač |
Žádný |
|
Konfigurace přepínače |
Push-pull |
|
Šířka |
3,9 mm |
|
Stav ROHS |
Nesrovnané |
|
Typ montáže
|
Povrchová držák |
|
Počet kolíků |
16 |
|
Provozní teplota |
0 ° C ~ 125 ° C. |
|
JESD-609 kód |
E0 |
|
Stav dílu |
Zastaralý |
|
Počet zakončení |
16 |
|
Terminál povrch |
Cín/olovo (SN/PB) |
|
Terminální forma |
Gull Wing |
|
Frekvence |
350 kHz |
|
Funkce |
STROP-UP, STEP-DOWN |
|
Výstupní napětí |
18V |
|
Vstupní napětí-nom |
20V |
|
Konfigurace výstupu |
Pozitivní nebo negativní |
|
Napětí - napájení (VCC/VDD) |
8V ~ 40V |
|
Ovládací prvky |
Proudový limit, povolte, kontrolu frekvence |
|
Topologie |
Buck, Boost |
|
Vstupní napětí (max) |
40V |
|
Doba vzestupu |
200ns |
|
Doba podzimu (typ) |
100 ns |
|
Maximální pracovní cyklus |
49% |
|
Dosáhnout SVHC |
Ne SVHC |
|
Olovo zdarma |
Obsahuje olovo |

LM3524D má odolný regulátor 5V napětí určený k ochraně před zkratem.Zajišťuje stabilní fungování vnitřních obvodů a zároveň nabízí spolehlivý externí odkaz.V případě, že vstupní napětí klesne pod 8V, je vhodné přímo nasměrovat referenci 5V a obcházet regulátor.Tato akce může zvýšit účinnost v podmínkách s nízkým napětím, což je společná strategie pro minimalizaci napětí komponent a prodloužení životnosti zařízení.
Při vstupním napětí přesahujícím 6V nebo 8V se používá použití metody regulace externího napětí.S využitím 7805 IC to dosáhne a nabízí řešení regulace na míru.Vyladěním 7805 pro splnění specifických požadavků na obvod lze dosáhnout vynikajícího výkonu a spolehlivosti.Tato flexibilita odráží aplikace, kde kolísající úrovně napětí vyžadují přesný dohled.
LM3524D zahrnuje oscilátor, jehož frekvence je diktována externím rezistorem (RT) a kondenzátorem (CT).Výpočet výstupní frekvence pomocí poskytnutého vzorce umožňuje větší příkaz a přizpůsobivost a splňuje rozmanité požadavky na návrh obvodu.Tento aspekt podtrhuje význam přesného výběru a úpravy komponent tak, aby dosáhl cílových operačních standardů, což je praxe známá ve strojírenství pro zvýšení funkčnosti a výkonu.
LM3524 se objevuje jako vysoce přizpůsobivý řadič PWM, který posouvá hranice technologie řízení energie svými pokročilými funkcemi a širokou použitelností.Jeho kompatibilita PIN s předchozími modely a vylepšeným výkonem z něj činí preferovanou volbu pro upgrade existujících systémů.Různé aplikace řadiče od střídačů a převodníků po robotiku a solární regulátory zdůrazňují jeho roli v moderní elektronice.Srovnání s SG3524 představuje své specifické výhody v flexibilitě a provozním rozsahu.LM3524 vyniká jako hlavní součást technologické inovace, efektivity a udržitelnosti v různých průmyslových odvětvích.
Zašlete prosím dotaz, budeme odpovědět okamžitě.
na 2024/10/25
na 2024/10/24
na 8000/04/18 147760
na 2000/04/18 111979
na 1600/04/18 111351
na 0400/04/18 83743
na 1970/01/1 79531
na 1970/01/1 66944
na 1970/01/1 63086
na 1970/01/1 63026
na 1970/01/1 54092
na 1970/01/1 52167